PayPlux started operations a decade ago without as much as a brand or any digital product. The mission was simple: help Ghanaians take advantage of the blockchain and crypto wave by being a mediator between acquiring and liquidating digital assets.
Years down the lane, customers were increasing and so were their orders. The team couldn’t serve so many customers within an appreciable period. The need for using a dedicated app to improve the business processes and customer service became vital.
The PayPlux logo had become obsolete, it failed to tell the story of the evolving digital currencies exchanger. So we overhauled the logo, creating something that connected with accessibility and openness: the two key attributes of the PayPlux brand.

An open brand is one that knows its users and solves their problems. To help PayPlux serve more customers and scale their services, we created a website, a knowledge base and blockchain-based apps. These created an avenue for PayPlux to inform & educate users and also make their services easily accessible.
Visit website >






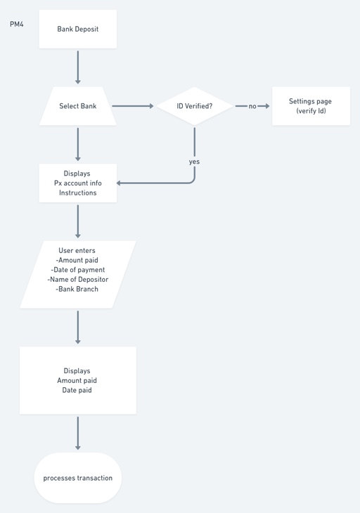
PayPlux wanted its users to find satisfaction using the platform, and that’s exactly what we did. We paid attention to the icons, position of text, buttons, and ease of navigation throughout the app, making it easy and intuitive to use the app for all transactions.













After building a functional and usable web app, we carried it on to mobile. Saving users from always logging into their browser to use PayPlux services. We created a mobile app that provided seamless and fast transactions. Enabling customers to carry their digital exchange with them everywhere they go.








PayPlux now serves a minimum of 7,000 customers in a day. A significant raise from their initial capacity. Users have enjoyed using the apps across channels and are very happy with the class of services received from PayPlux.
